またまたニッチな話題です。
先のブログで【Gameport TO USB変換アダプタ】を購入したので本当はもう必要が無いのですが、自作してみたくなったので色々と調べてみました。
1.Necroware Gameport Adapter(既にスウェーデンから取り寄せた変換機の出所、スイッチで色々なジョイスティックが使用可)
2.tloimu/adapt-ffb-joy(こちらが元祖みたいです。12年ほど前にブームが有った。Microsoft Sidewinder Force Feedback Proが使えるらしい )
3.juchong/adapt-ffb-joy(比較的最近のものみたいです。といっても2年ほど前)
他にもありましたが、自分が興味を持てたのが上の3つのサイトです。
いずれもマイコンボードを使い、1と3は「Pro Micro」、2は「Teensy2.0」を利用しています。
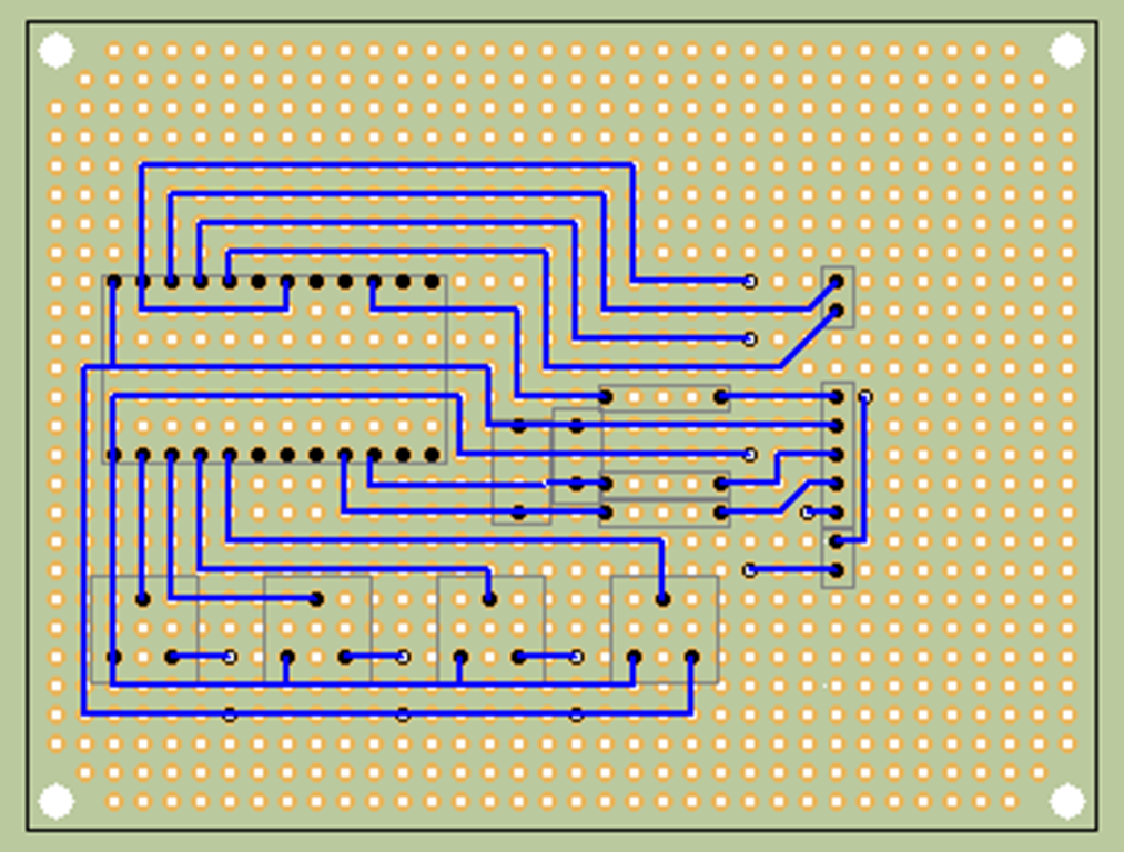
1はもう手元に有るので、2と3について回路図をにらめっこして作成したパターンが下記です。(PasSで作成)
2.tloimu/adapt-ffb-joyのパターン
( 表 )

(裏)縦20穴 X 横28穴

3.juchong/adapt-ffb-joyのパターン
(表)

(裏)縦27穴 X 横34穴

探せばカバーデータもアップされているので、これを業者に依頼してプリント基板を作成する事も出来ますが、ボケ防止のために考えてみました。
(本当は業者への依頼方法が解らないので・・・)
間違っているところが有るかもしれませんので、参考にされる方は自己責任でお願いします。多分そんな人はいないと思いますが。一応念のため。
マイコンボードについてはド素人ですが、1,2のどちらもArduinoAtmel 「Atmega 32U4」のチップをつかっていて、「Teensy2.0」は製造がもう終っていて古い製品、「Pro Micro」は比較的新しい製品だという事が解りました。
自作キーボード作成とかで有名なマイコンボードの様です。
何かしようとしてaliexpressで「Teensy2.0」を買っていたので2から作成しようかな。
でも何で「Teensy2.0」を買っていたのか全然記憶が有りません。
別の電子部品を買った時についでに買ったと思われます。
前よりは値がはりますがaliexpressで中華の互換品が、今でも売っています。
所有の「Teensy2.0」に「Lチカ(LEDを点滅させるデモプログラム)」を書き込んでみて、一応動作確認は出来た?(多分、自信が無い)と思うので、
久々にハンダごてを使ってみたいと思います。
完成するかどうか・・・。
下記、押していただけるとやる気が出ますのでお願いします。